共済のお知らせ

労働組合として、組合員・家族の結婚・出産・病気・事故などに備え、割安な「共済制度」を整えてきました。営利目的ではなく「相互扶助」の精神で成り立っており、多くの加入者がいること、事務手続きを自分達で行うことによって、割安な掛け金を維持できます。おトクな共済制度を全組合員で利用しましょう。


1.総合共済

・JR総連(JR東労組の上部組織)が運営する共済制度です(掛金:月額1,000円 給与明細は「労組共済①」と記載)。

・結婚、子供の誕生、病気・傷害での休業、家族の入院時などに給付します。

・66歳の誕生日の月末まで加入できます。

・給付申請は、分会の共済担当者へお問い合わせ下さい。(支社勤務の皆さんと、出向者の皆さんは、千葉地本総務部へお問い合わせ下さい)


総合共済

総合共済給付一覧表

※クリックするとPDFが開きます

総合共済

総合共済給付一覧表

※クリックするとPDFが開きます

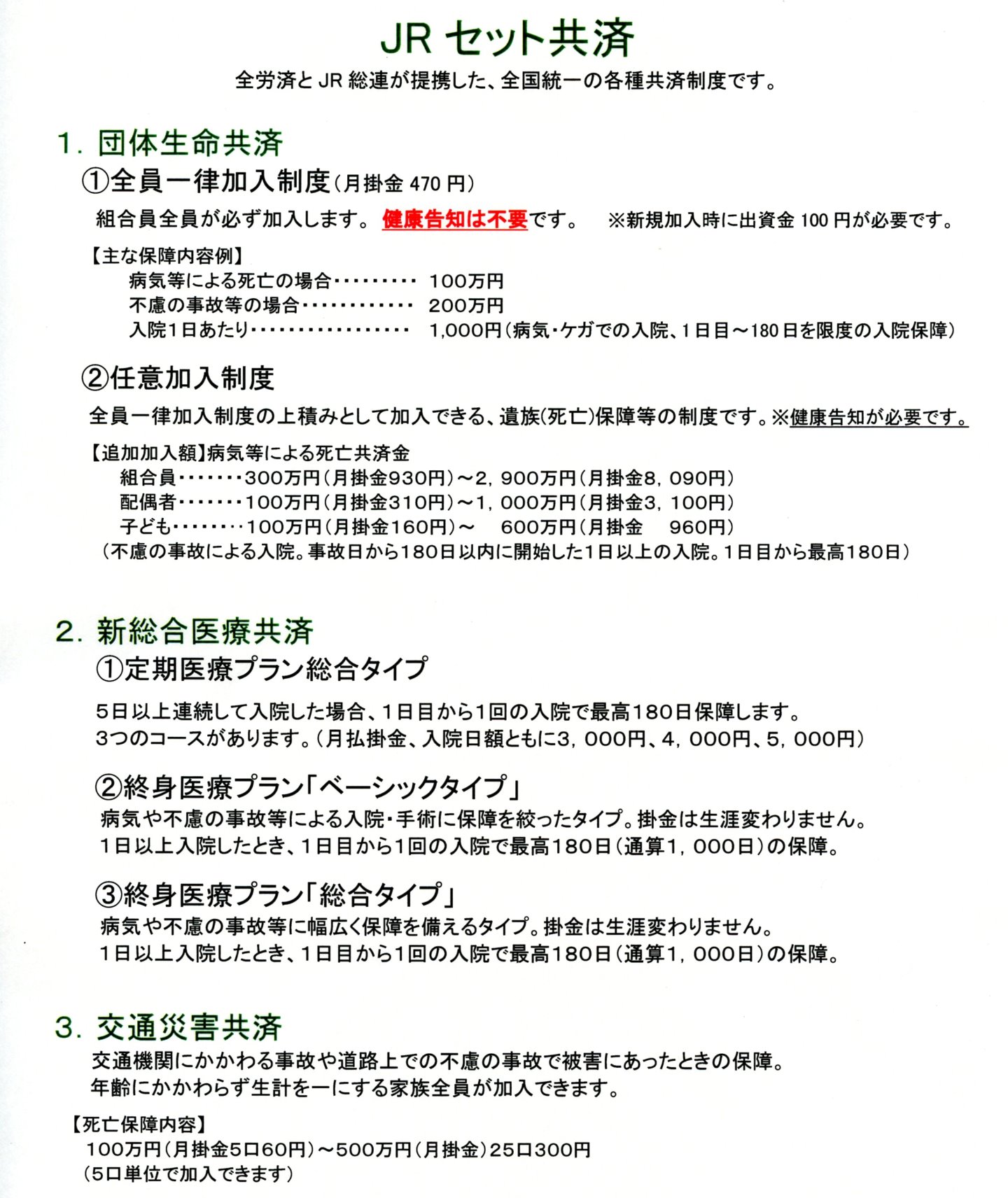
2.JRセット共済

・全労済とJR総連が提携した、全国統一の各種共済制度です(給与明細は「労組共済②」と記載)。

・団体生命共済の「全員一律加入制度」(掛金:月額500円)は、病気・事故・入院時などに給付します。健康告知不要で、組合員なら誰でも入れます。

・給付申請は、分会の共済担当者へお問い合わせ下さい。(支社勤務・出向者・エルダー出向者の皆さんは、千葉地本総務部へお問い合わせ下さい)


セット共済

JRセット共済給付一覧表

※クリックするとPDFが開きます

セット共済

JRセット共済給付一覧表

※クリックするとPDFが開きます

3.JR総連ドライバーズ共済会

・鉄道運転士(限定運転士含む)、バス乗務員、業務用自動車の運転者が加入できます(エルダー組合員も加入できます)。

・業務に起因するトラブルや減給等に対して、手厚く保障しています(掛金:手集めで年額1,200円)。

・給付申請は、分会のドライバーズ共済担当者へお問い合わせ下さい。


セット共済


ドライバーズ共済会

JR総連ドライバーズ共済会給付一覧表

※クリックするとPDFが開きます

4.鉄道ファミリー商品

・JR総連の賛助団体である「㈱鉄道ファミリー」が提供している商品です。

・「自動車保険」は35%の団体割引で、退職後も加入できます。

・「JR積立年金」(個人年金)の予定利率は年1.25%で、貯蓄としても有効活用できます。

・「がん保険」「給与サポート保険」など、各種保険を割安で提供しています。